欧意交易所 ouyijiaoyisuo 分类>>
欧意交易所- OKX欧易数字货币交易所欧易生物单细胞测序助力解析主动脉夹层中免疫微环境特征
欧意交易所,欧意,欧意交易平台,欧意注册,欧意靠谱吗,欧意APP下载,欧易交易所官网,欧易下载,欧易下载链接,欧易apk下载,欧易网页版,欧易交易所,欧易下载,欧易官网,okx官网,欧易客户端下载。随后比较了AD组和正常主动脉中免疫细胞的单细胞图谱。结果显示,AD组织的炎症不仅涉及巨噬细胞,还涉及适应性免疫细胞,特别是T细胞。AD和正常主动脉组织中主要免疫细胞亚群的比例有显著差异:巨噬细胞在正常主动脉中所占比例较高,而AD组织中T细胞、B细胞和自然杀伤(NK)细胞的比例均增加。在AD组织中扩增的巨噬细胞主要来源于循环单核细胞,并表达编码促炎细胞因子和参与组织修复的基因。在AD组中,T和NK细胞表现出更强的细胞毒性,其中的Th17样CD4+T细胞可能参与了AD的发病机制。细胞通讯分析强调了巨噬细胞和T细胞之间的受配体数目增加,功能主要是调节T细胞的共刺激。
作者首先从2例心脏移植患者的非病变升主动脉壁组织,以及3例散发性A型主动脉夹层患者的升主动脉夹层组织中富集CD45+ 细胞,接着针对富集得到的细胞进行scRNA-seq(图1A)。质控后,共纳入31,755个免疫细胞用于后续分析。其中,43.1%的细胞来自AD组织,56.9%的细胞来自正常的非病变升主动脉组织(NA组),这些细胞被聚成16个cluster(图1B),分组展示结果表明两组之间的白细胞分布存在潜在的差异(图1C)。
基于marker基因,作者共鉴定出5种细胞类型(图1D):B细胞(2.6%);粒细胞(14.3%);髓系细胞(单核细胞、巨噬细胞和树突状细胞)(59.5%);T细胞和自然杀伤(NK)细胞(19.4%);肥大细胞(4.1%)(图1E、F)。各细胞类型在AD组和NA组之间的占比存在显著差异(图1G):AD组织中粒细胞数明显上调,而髓系细胞的比例则小于NA组,两组T和NK细胞比例基本相同。AD组B细胞呈上调趋势,而NA组中肥大细胞相对较多。然而,这可能是因为这两种细胞类型本身占较少,所以细胞数量的小变化会导致更大的百分比变化。总的来说,该分析证明了一个复杂的免疫系统。

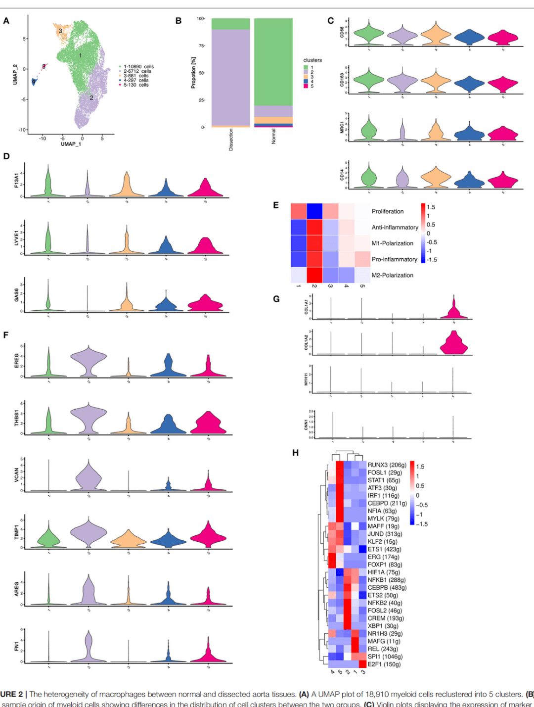
将检测到的18910个髓系细胞进一步分为5个cluster(图2A),并发现两组细胞群分布存在差异(图2B)。其中,只有cluster2在AD样本中所占比例较高。5个髓系细胞群都表达了高水平的巨噬细胞/单核细胞marker(CD68、CD163、MRCI、CD14)(图2C)。cluster4表达树突状细胞marker(NRP1,IL3RA),因此被定义为树突状细胞(DC)。此外,作者发现驻留型巨噬细胞的marker基因(F13A1、LYVE1和GAS6)在cluster2中表达最低,表明AD样本中大多巨噬细胞来自循环巨噬细胞的增殖,而非来自驻留巨噬细胞(图2D)。
不同极化状态的巨噬细胞在主动脉夹层的发病机制中起不同的作用。作者发现,M1/M2的marker基因,如MRC1和CD163在几乎所有的髓系cluster中都有表达(图2C),无法明确区分M1型和M2型巨噬细胞。因此,作者使用已报道的基因集(图2E)对所有髓系cluster进行M1和M2极化、促炎和抗炎以及增殖评分。发现并没有严格类似于典型M1/M2极化巨噬细胞的cluster,cluster2中同时高表达M1和M2的marker基因,但同时也获得了较高的促炎和抗炎评分。
随后,作者对髓系细胞进行SCENIC分析来探索髓系细胞的转录状态是如何被转录因子调控的。发现NF-κB转录因子家族成员在cluster2中上调最为显著,据报道,该家族是M1巨噬细胞的关键转录因子,可以促进炎症基因表达(图2H)。XBP1也被报道在调节活化巨噬细胞中促炎细胞因子的表达中发挥重要作用。其他几个在cluster2中上调的TFs(如CEBPB、FOSL2和CREM)被发现在单核细胞向巨噬细胞分化的过程中发挥作用。总之,SCENIC分析再次表明,cluster2髓系细胞起源于循环单核细胞。然而,这也表明这群髓系细胞显示出主要的促炎表型。


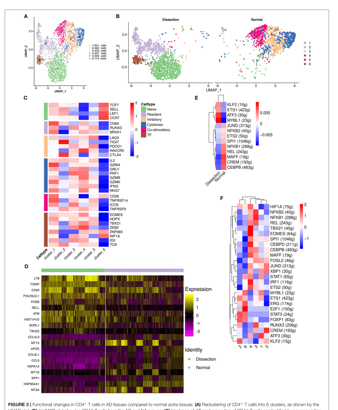
基于NKG7、CD3D、CD4和CD8A的表达,将6,168个NK和T细胞分为NK细胞、CD4+T细胞和CD8+T细胞。然后对每种细胞类型进行无监督的重新聚类,CD4+T细胞被重新聚集成6个cluster(图3A)。在AD和NA样本中,CD4+T细胞的分布存在显著差异(图3B):cluster1,2,6主要在AD样本中检测到,cluster3、4,5则主要存在于NA样本中。根据CD4+T各亚型marker的表达来看,cluster6被鉴定为Naïve T cells(图3C)。
最后作者比较了两组之间CD4+T细胞的top差异基因(图3D)。在AD组中,与cluster1,2,6的上调一致,top 1差异基因LTB在cluster1中高表达。通常在Naïve T 细胞中高表达的基因,包括ATM和SELL,在AD组中也表达上调。在NA组中,这些top 差异基因主要是编码MTs以及与脂质代谢和应激反应相关的基因。随后,通过SCENIC分析,作者发现ATF3是AD组中表达量最高的TFs之一(图3E)。据报道,ATF3可促进Th1分化和Th17细胞中IL-17A的表达。对不同cluster的SCENIC分析显示,ATF3主要在cluster1中表达(图3F)。总的来说,这些结果显示CD4+T细胞群在AD组与NA组中具有不同的功能。

为了进一步研究CD4+T细胞在AD中的作用,作者采用拟时序分析模拟了CD4+T细胞的分化轨迹(图4A)。基于之前的研究结果,cluster6主要由Naïve T细胞组成,因此指定state6的分支作为起点(图4B,C)。与NA组相比,state6包含了更多来自AD组的细胞(图4D)。这表明在AD组中有更多的Naïve CD4+T细胞,这与之前的发现一致。然后,将沿假时间轴有显著差异表达的基因根据其表达模式聚类为4个模块(图4E)。Naïve CD4+T细胞的marker,如SELL和CCR7,在模块3中被鉴定出来。在模块2中发现了一些由cluster1产生的炎症蛋白,包括颗粒酶如GZMA和GZMK以及细胞因子如IL32。此外,在模块4中鉴定出了编码MTs的基因,包括MT1E、MT1G、MT1X和MT2A(图4F)。
基于marker基因的表达,将832个B细胞定义为滤泡(FO)B细胞(MS4A1)和浆细胞(IGHG1、MZB1和SDC1)(图5A,B)。研究发现,FOB细胞中高表达MHCII类分子(HLA-DPB1HLA-DQA1和HLA-DQB1),表明这群B细胞的主要功能可能是抗原呈递(图5C)。接下来,作者对B细胞做了组间差异表达基因分析(图5D),结果显示AD组中MHCII类分子的表达显著升高。而编码免疫球蛋白的基因在正常主动脉中上调,负调控B细胞活化的LAPTM5在AD组中高表达,提示B细胞在AD中的主要作用是抗原递呈和T细胞的活化。同样,NA组的浆细胞比例更高(图5E)。
随后,作者对B细胞做了SCENIC分析(图5F)。FOB细胞相比于浆细胞来说,TFsKLF2、IRF4和REL的表达显著上调(图5F)。KLF2基因被发现与FOB细胞从脾脏流出有关,并调节粘附分子SELL的表达,该分子对淋巴细胞进入外周淋巴结至关重要。据报道,IRF4和REL对B细胞的增殖具有重要作用。此外,作者发现AD组相比于NA组来说(图5F,右),KLF2的表达仍显著上调,而AD组中IRF4和REL的表达水平低于NA组,提示AD组中的B细胞可能主要来源于外周循环。

为了进一步研究AD组织中先天免疫系统和获得性免疫系统之间的相互调节过程,作者进行了细胞通讯分析。结果发现,巨噬细胞内部相互作用的配体-受体对最多,这表明旁分泌和自分泌信号在调节巨噬细胞功能中都发挥了重要作用(图6A、B)。此外,与正常主动脉相比,AD组织中CD4+T、CD8+T、NK与巨噬细胞之间的细胞通讯强度增加(图6C)。T和NK也会分泌细胞因子来调节巨噬细胞的功能,如NK和T细胞中TNF和VEGFβ的分泌均升高,巨噬细胞中相应受体的表达增加。这些结果表明,AD组织中的T细胞可诱导巨噬细胞同时向M1和M2表型分化。


作者采用多重免疫荧光来验证每种免疫细胞(肥大细胞、粒细胞、B细胞、巨噬细胞和T细胞)在对照组和主动脉夹层组织中的占比(图7)。通过比较两组免疫细胞的分布,作者发现AD组织中所有免疫细胞亚群均有扩增,其中粒细胞、T细胞和髓系细胞的扩增最为明显(图7B)。在AD组织中,对多重免疫荧光及单细胞两种结果进行比较,结果显示各免疫细胞类型的比例较一致(图7C),而正常主动脉中则结果相反。这可能是由于多重免疫荧光作为一种半定量方法的局限性,以及患者的个体差异导致的。此外,由于正常主动脉组织中免疫细胞总数较低,细胞计数的微小偏差可能导致其百分比计算发生较大变化。然而,这些细胞比例的不一致应该对每种细胞类型的定性特征影响不大。
2025-12-28 02:37:54
浏览次数: 次
返回列表
友情链接:





